Genomics and Bioinformatics
GENOMICS.OICR.ON.CA
Case Study
BACK TO LISTThe Challenge
The OICR Genomics and Bioinformatics platform was intended to provide large-scale cancer genomics capabilities to researchers in Ontario and beyond. A strong web-based presence was required to engage potential customers and motivate them to reach out and partner with OICR.
Besides performing outreach to the research community, the abilities of the OICR Genomics and GSI teams also needed to be simultaneously showcased. The goal was to help users navigate the specialised genomic products while informing and assuring them of the competence of OICR genomics research experts.
""
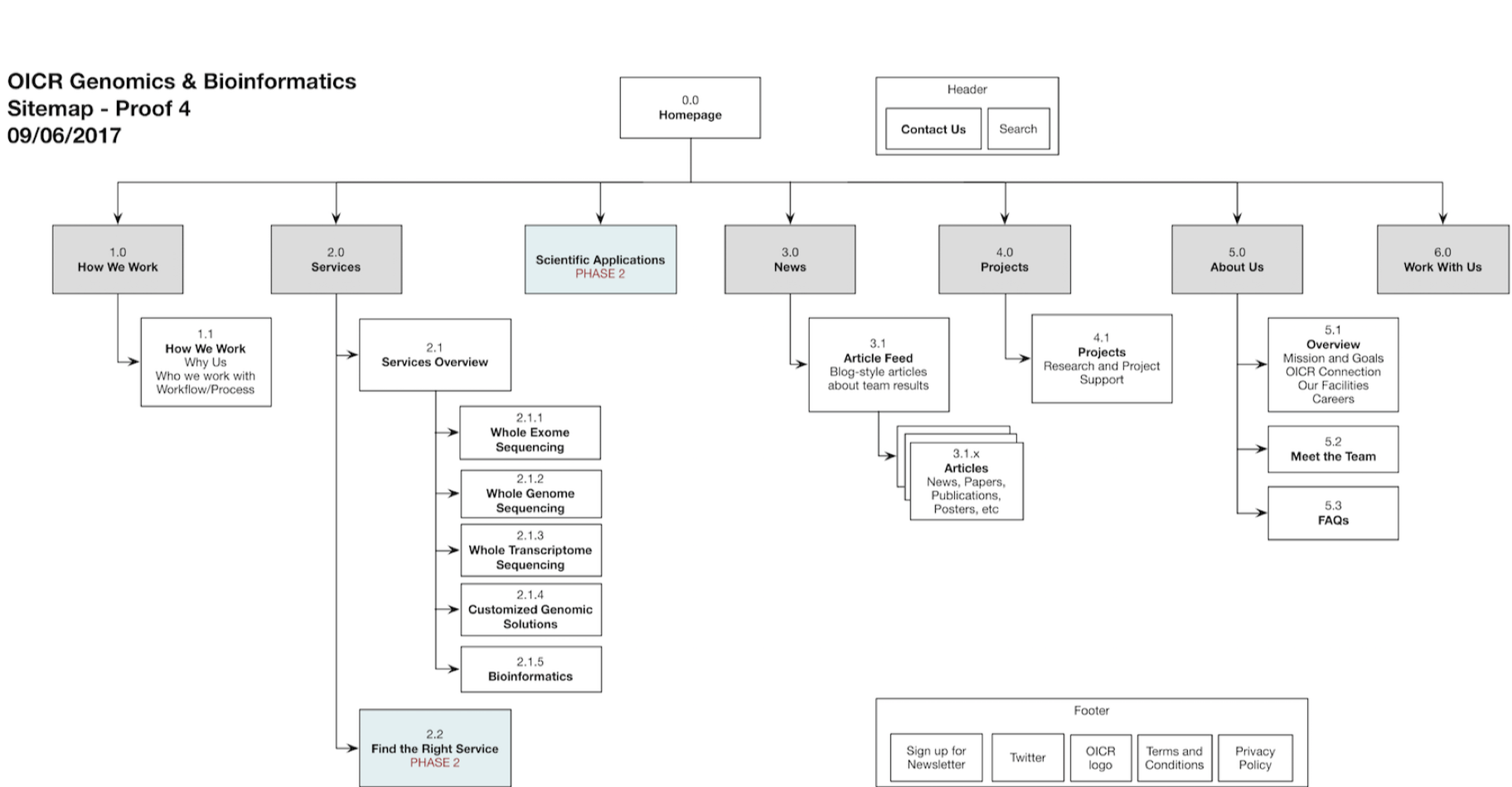
The Solution
We designed a software solution to assist researchers in understanding the services, capabilities, and genomic products offered by OICR Genomics to the community. The expertise and high quality of the services was demonstrated by highlighting the key strengths of the team. The professionalism and in-depth knowledge of the team was captured through strong information design principles to ensure credibility.
It was important to elaborate on the next-generation sequencing through detailed pages to encourage collaboration. The needs of the users were given paramount importance by revolving the site content around solving problems for scientists. By focusing on the benefits of working with OICR Genomics, the website aimed to set the platform apart as an area of advanced expertise.
GENOMICS.OICR.ON.CA